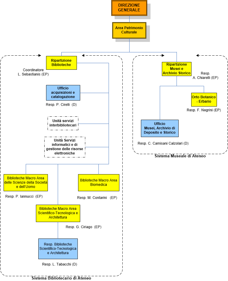
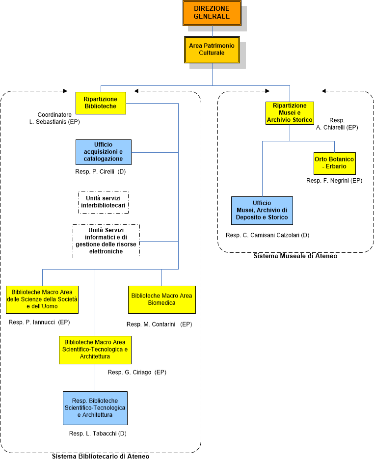
Area Patrimonio-Culturale (aggiornato il 16.04.2018)
ultima modifica
18/04/2018 10:02
Dimensione immagine: 34.0 KB |
