Home
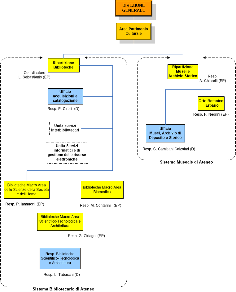
Area Patrimonio-Culturale (aggiornato il 16.04.2018)