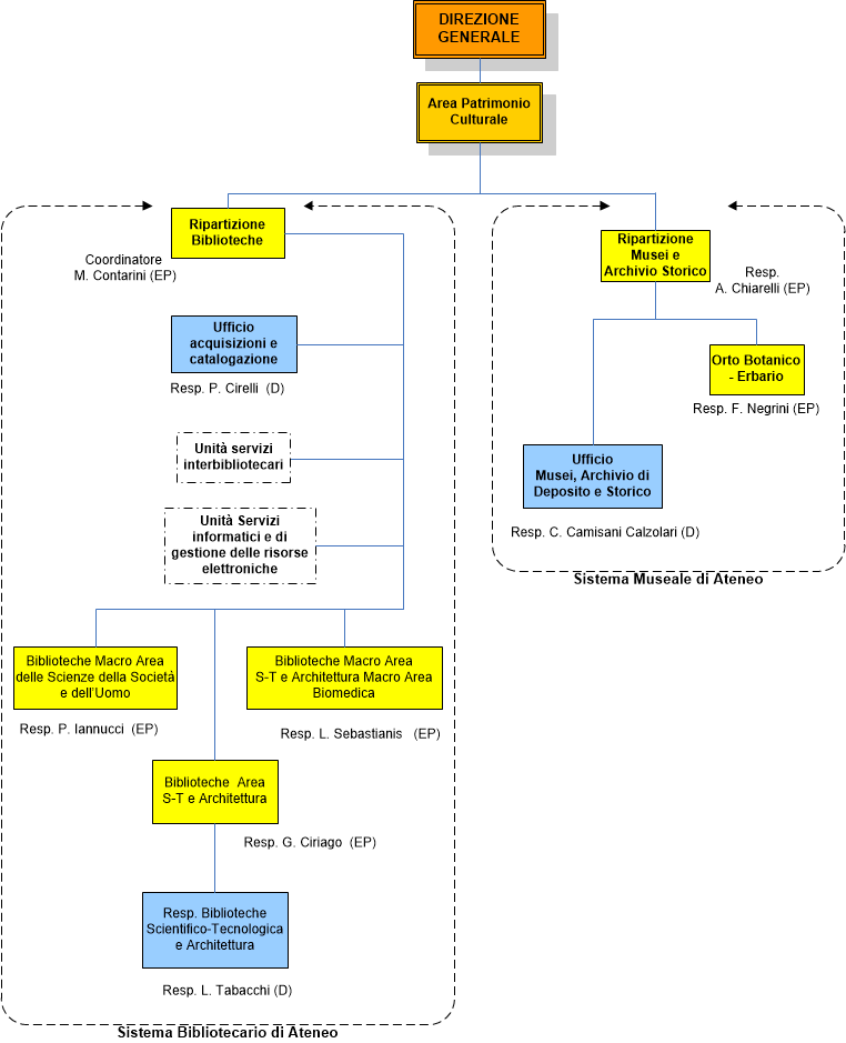
Area Patrimonio-Culturale (aggiornato il 16.03.2018)
ultima modifica
20/03/2018 12:11
Dimensione immagine: 33.9 KB |
