Home
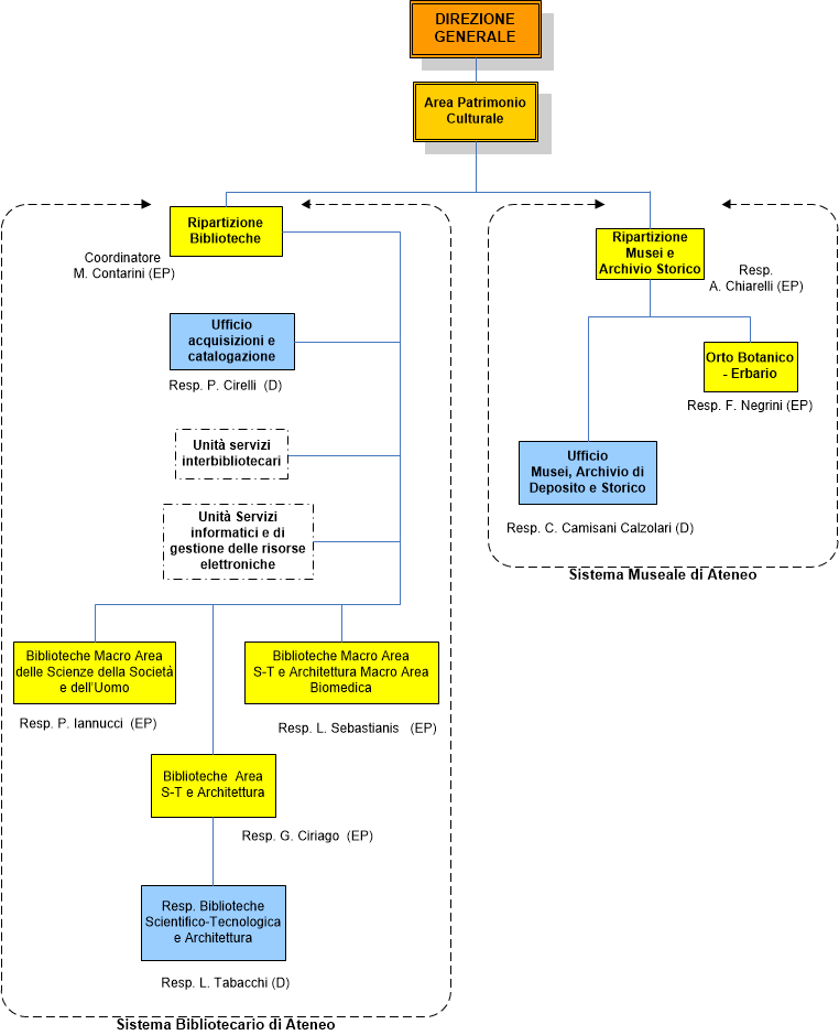
Area Patrimonio-Culturale (aggiornato il 16.03.2018)