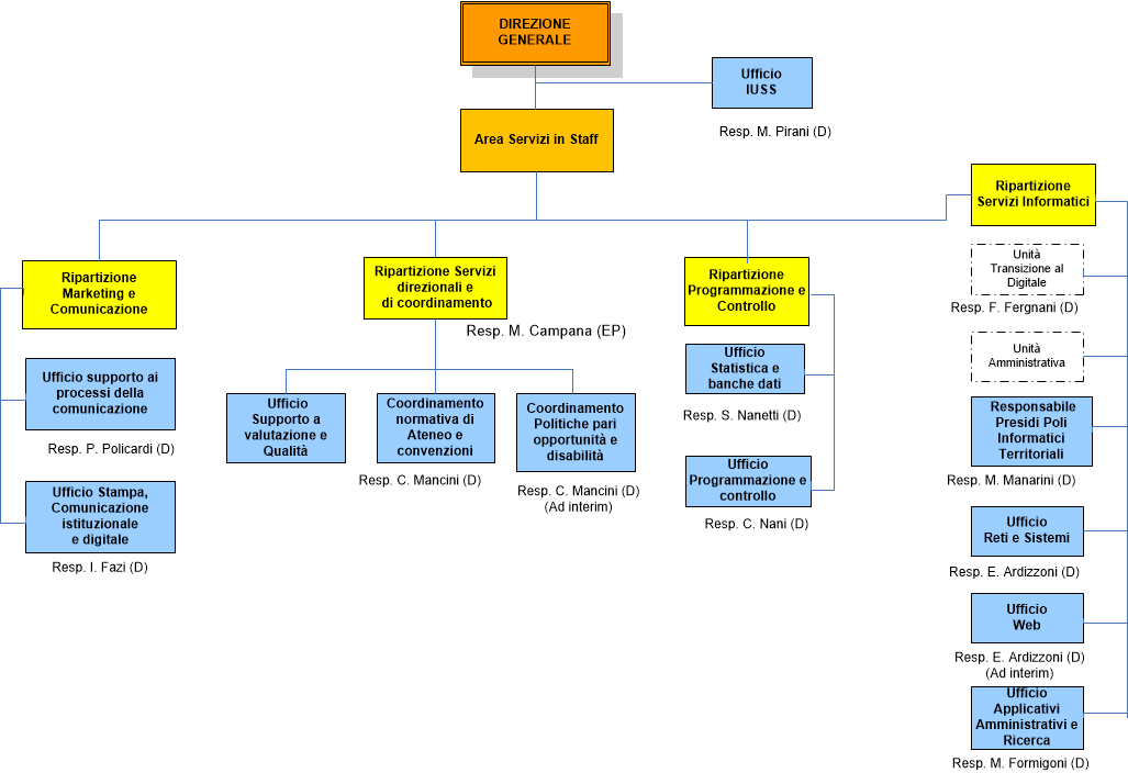
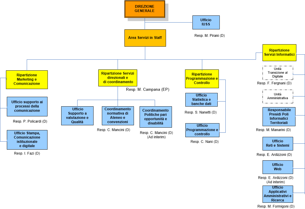
Servizi in staff (01.04.2019)
ultima modifica
01/04/2019 09:05
Dimensione immagine: 36.1 KB |
