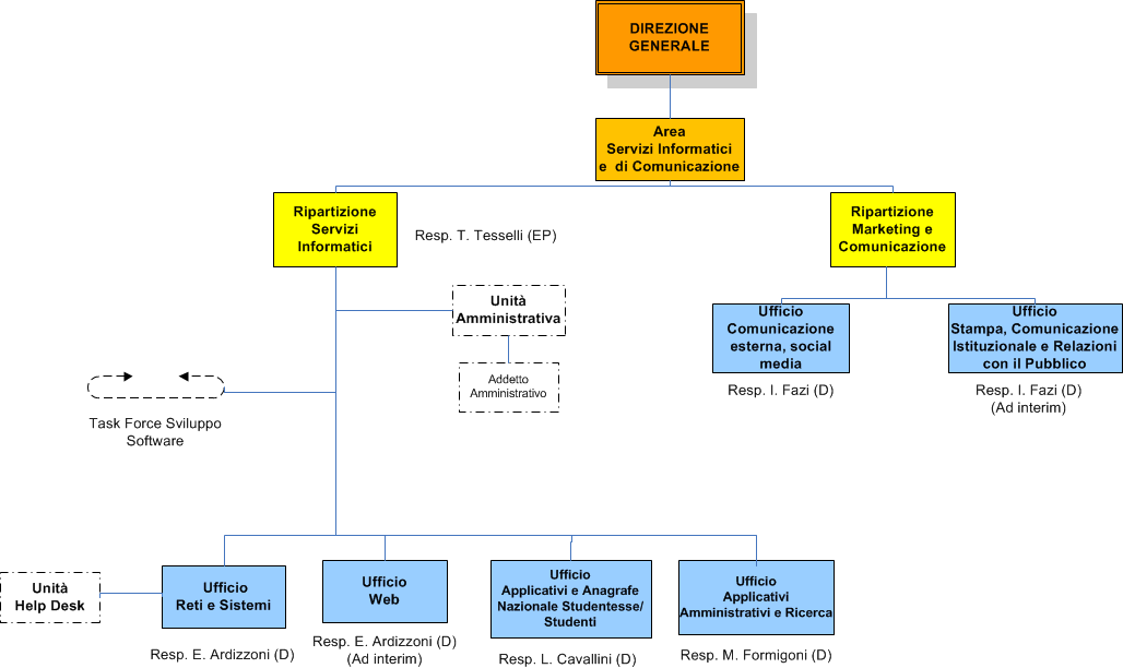
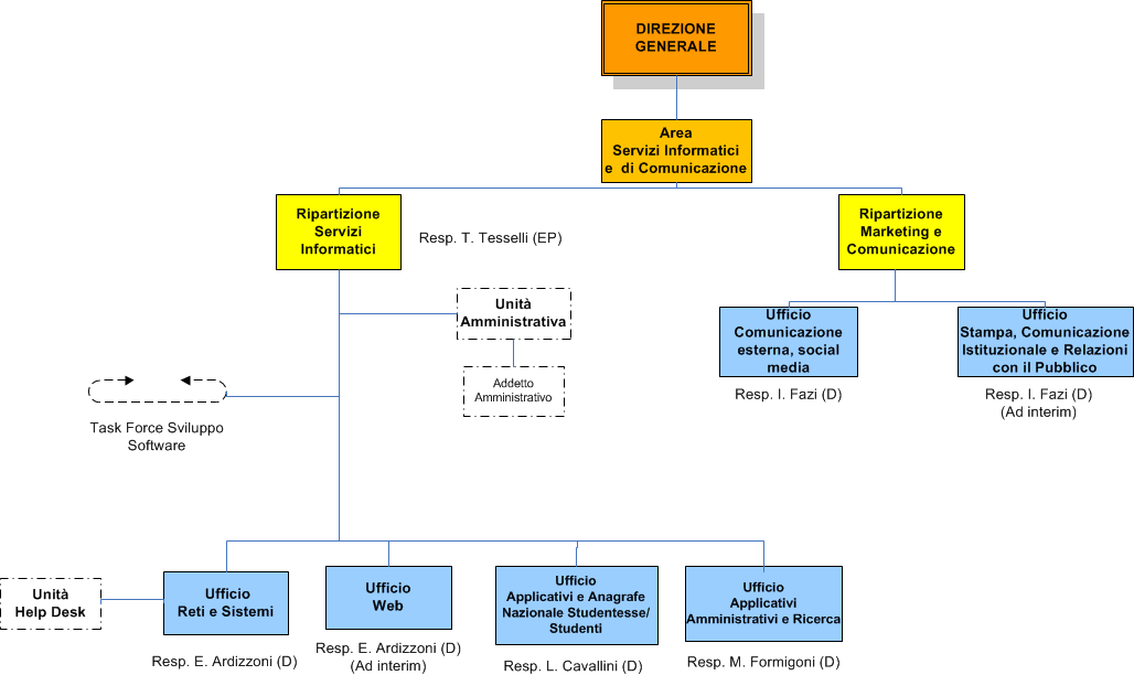
Rip. Servizi Informatici (16.07.2017)
ultima modifica
14/07/2017 08:35
Dimensione immagine: 26.7 KB |
