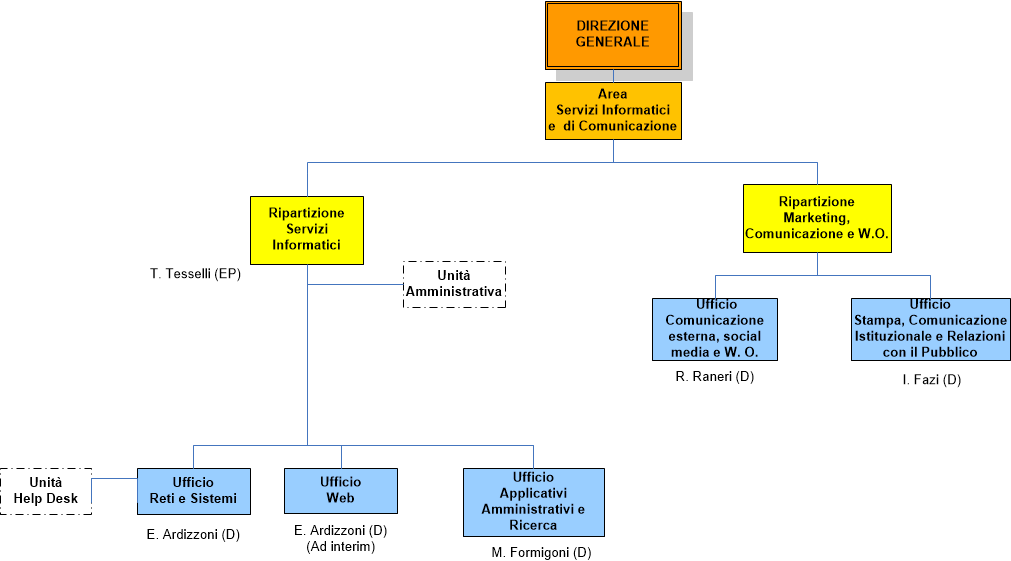
Area Servizi Informatici e di Comunicazione (aggiornato il 01.02.2018)
ultima modifica
01/02/2018 09:21
Dimensione immagine: 21.1 KB |
