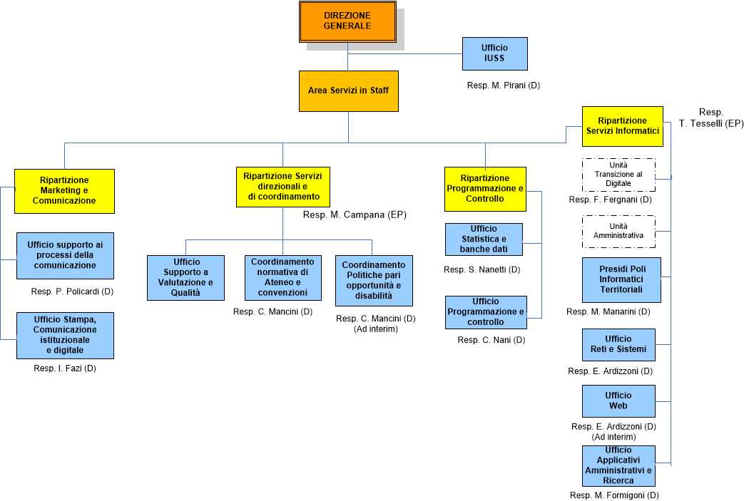
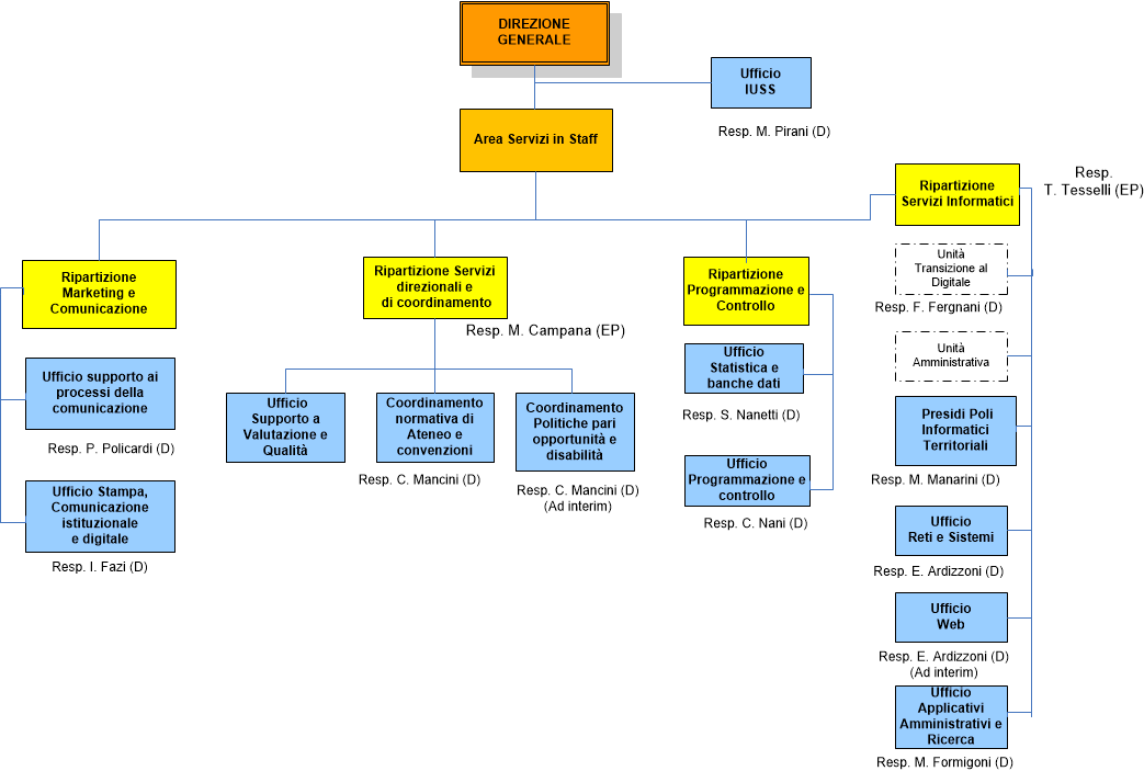
Area Servizi in Staff (aggiornato il 01.04.2019)
ultima modifica
03/04/2019 11:39
Dimensione immagine: 36.7 KB |
