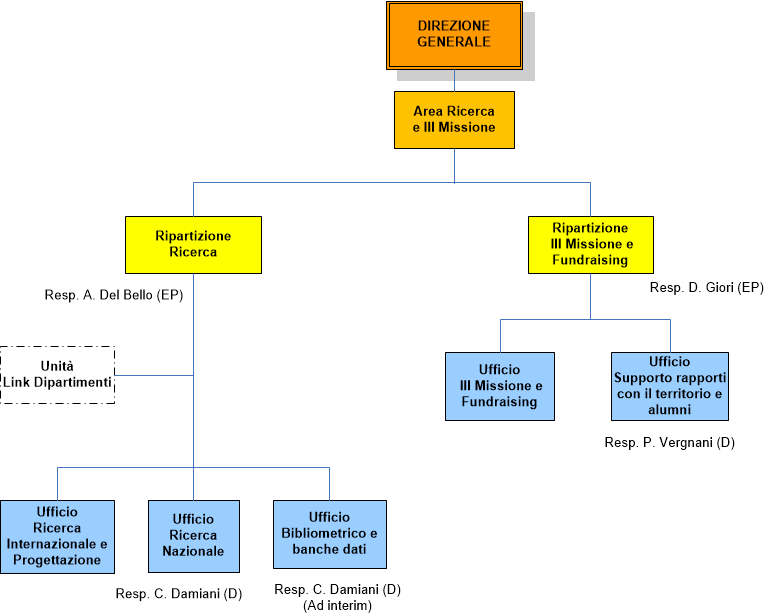
Area Ricerca (01.03.2019)
ultima modifica
04/03/2019 09:16
Dimensione immagine: 19.9 KB |
