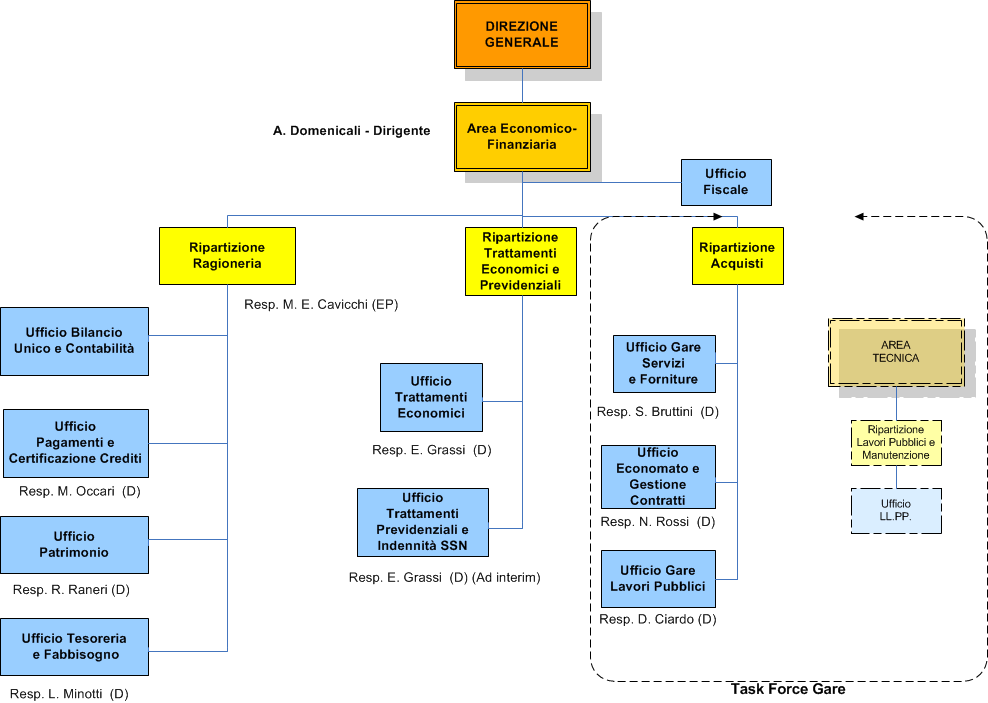
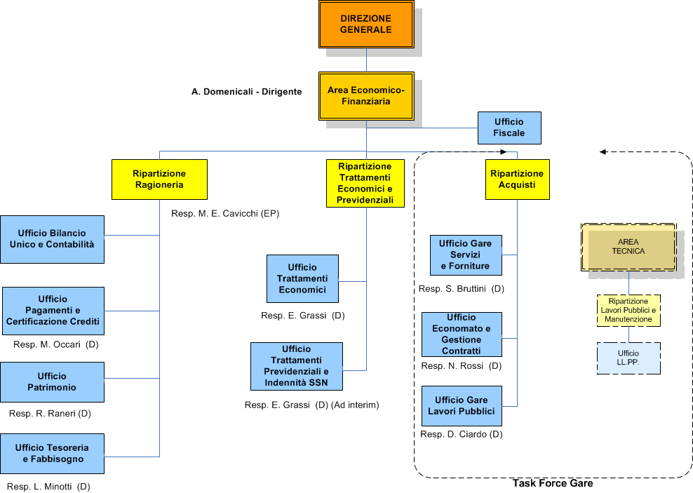
Area Economico-Finanziaria
ultima modifica
01/09/2017 09:21
Dimensione immagine: 35.3 KB |
