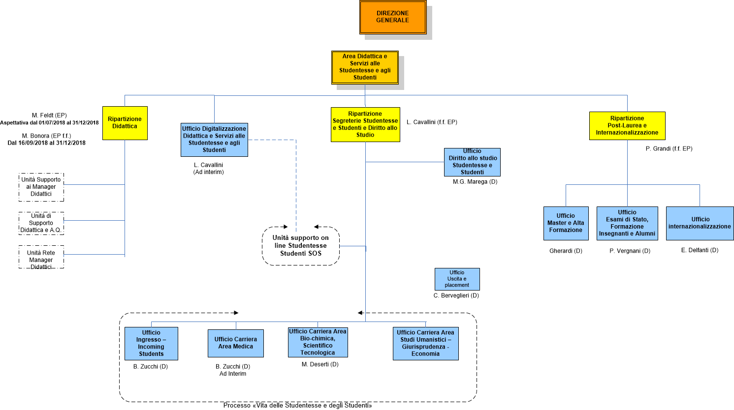
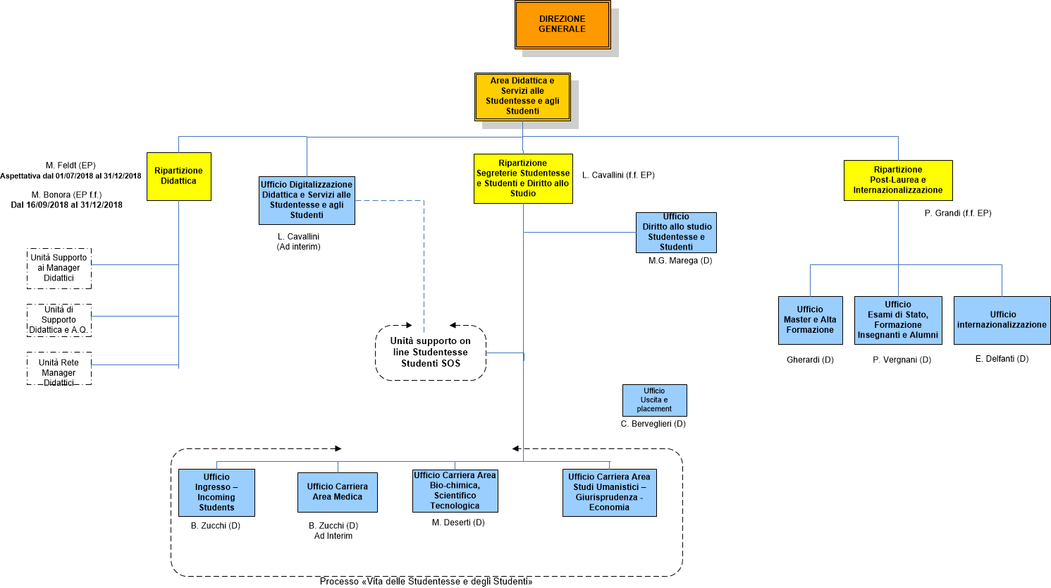
Area Didattica e Servizi alle Studentesse e agli Studenti (aggiornato il 16.03.2018)
ultima modifica
19/03/2018 10:57
Dimensione immagine: 44.8 KB |
