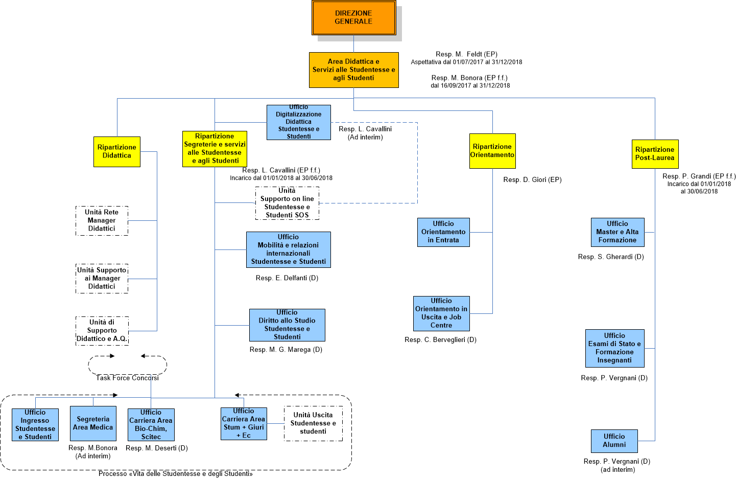
Area Didattica e Servizi alle Studentesse e agli Studenti (aggiornato il 01.01.2018)
ultima modifica
22/01/2018 12:47
Dimensione immagine: 57.6 KB |
