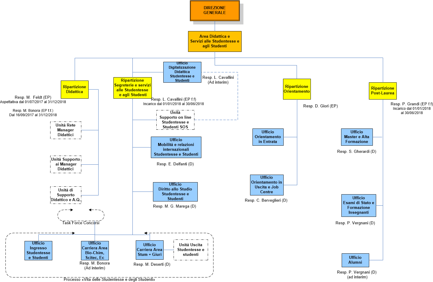
Area Didattica e Servizi alle Studentesse e agli Studenti (aggiornato il 01.01.2018)
ultima modifica
13/02/2018 12:20
Dimensione immagine: 56.0 KB |
