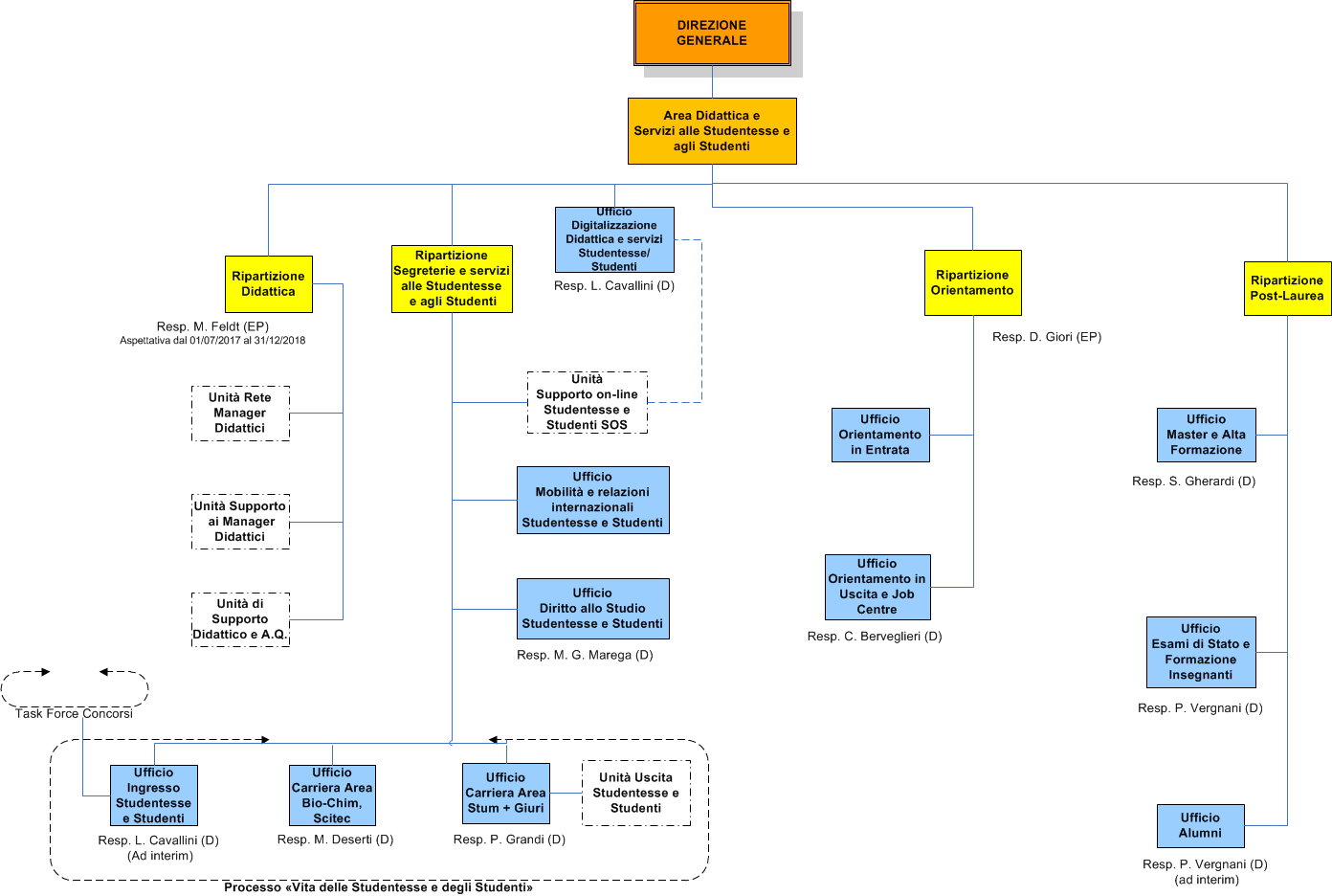
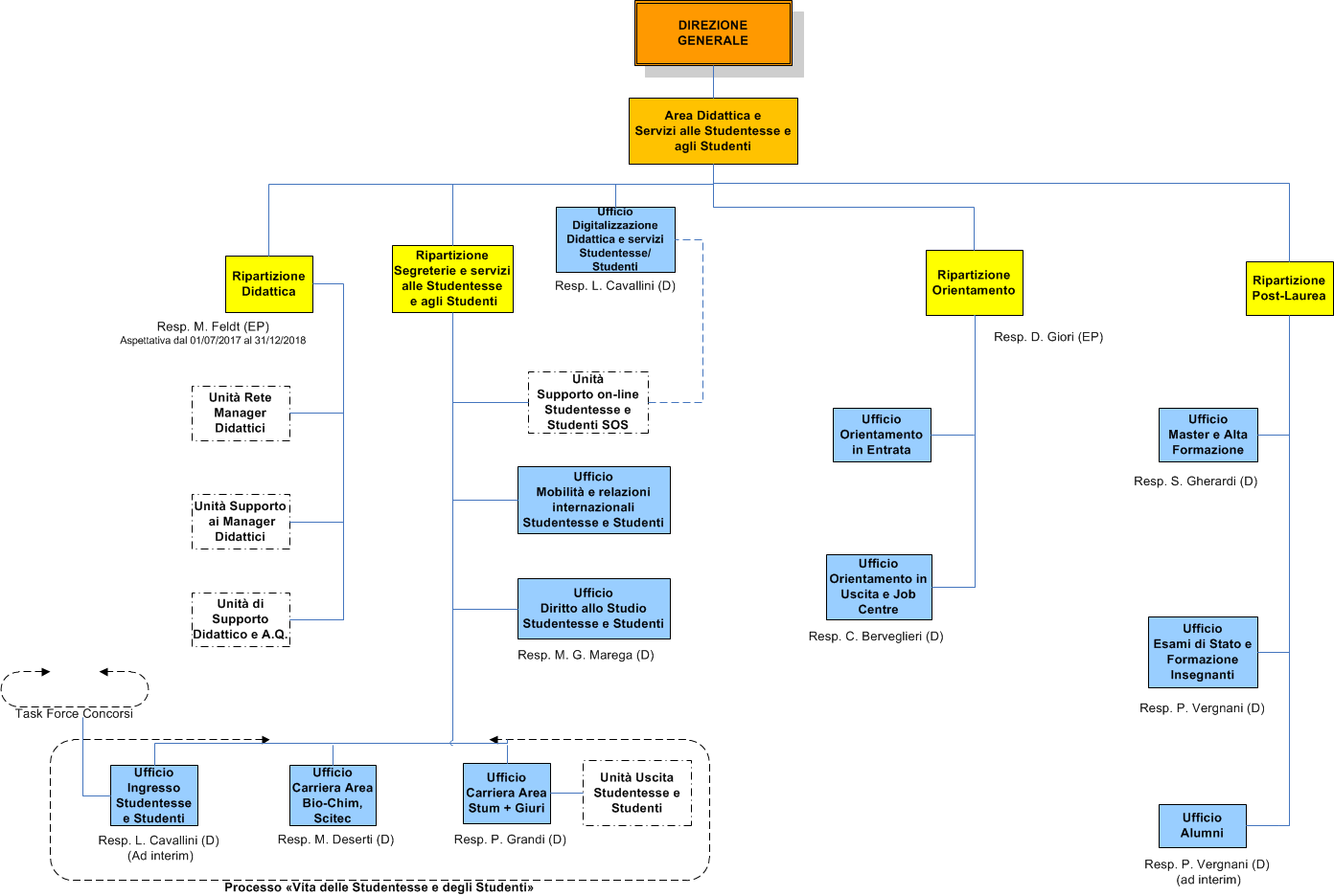
Area Didattica e Servizi alle Studentesse e agli Studenti (aggiornato al 12.06.2017)
ultima modifica
02/08/2017 11:01
Dimensione immagine: 52.3 KB |
