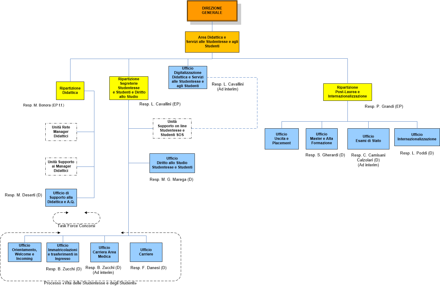
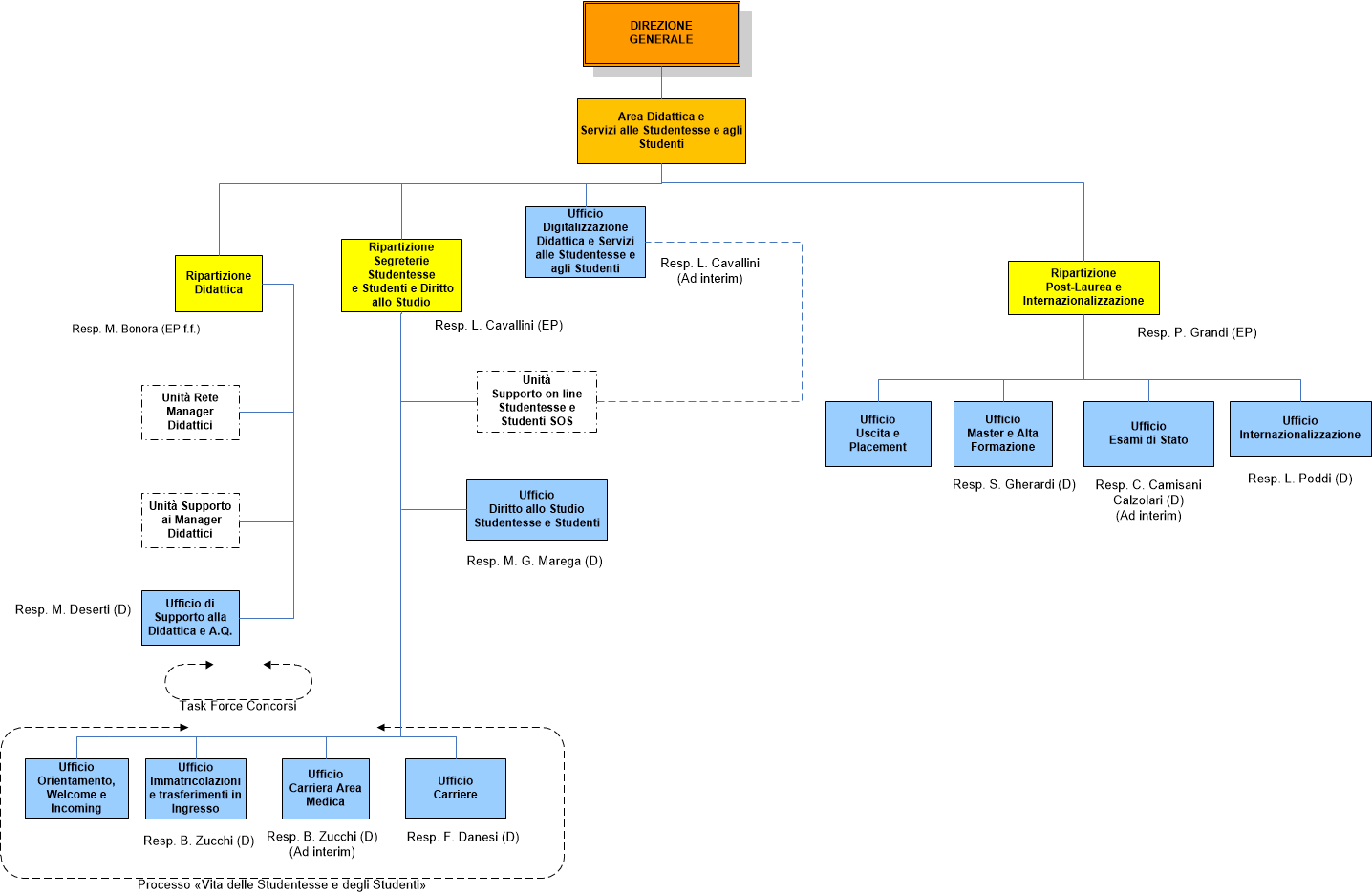
Area Didattica
ultima modifica
21/10/2019 13:06
Dimensione immagine: 45.4 KB |
