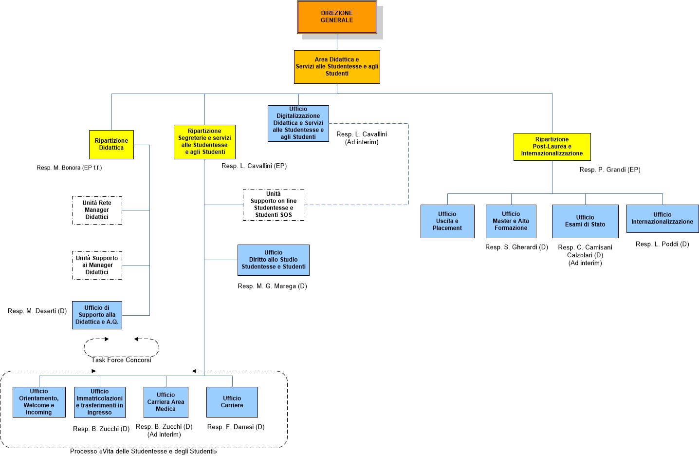
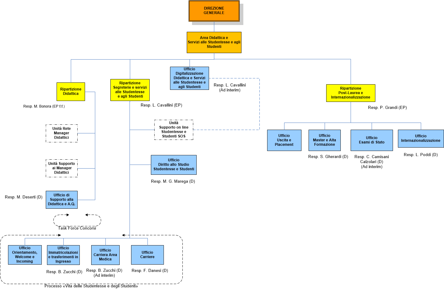
Area Didattica
ultima modifica
17/09/2019 14:06
Dimensione immagine: 45.3 KB |
