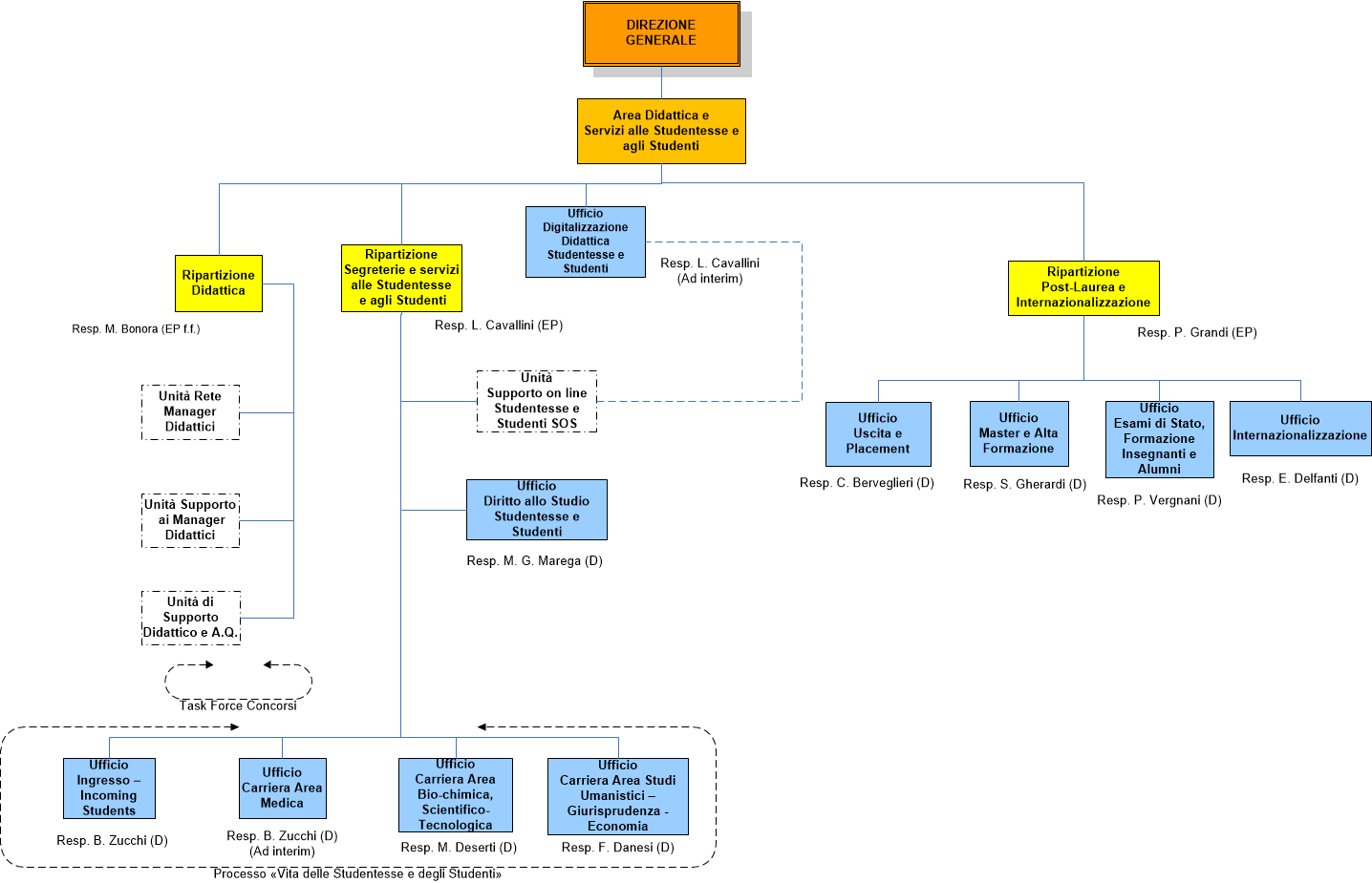
Area Didattica
ultima modifica
04/02/2019 11:39
Dimensione immagine: 48.0 KB |
