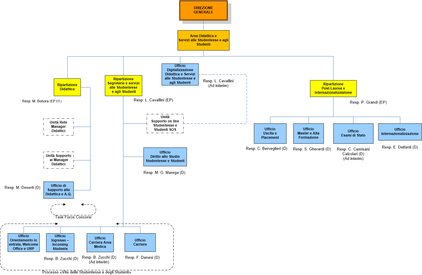
Area Didattica (16.08.2019)
ultima modifica
08/08/2019 13:18
Dimensione immagine: 45.9 KB |
