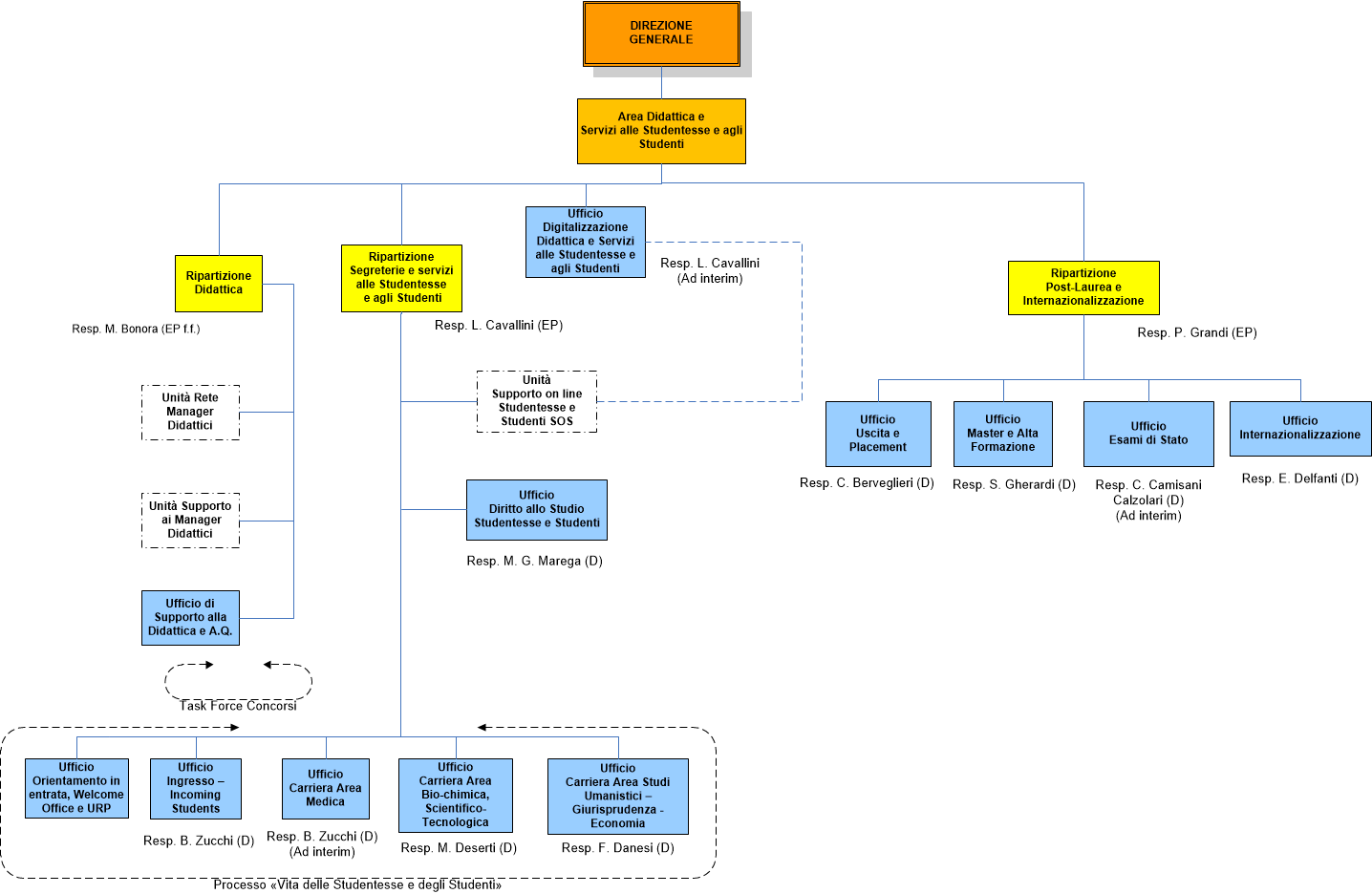
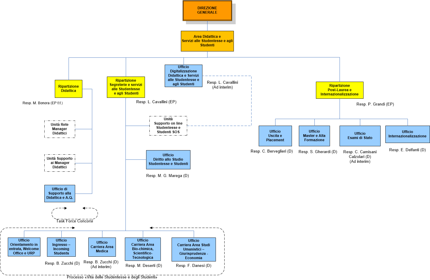
Area Didattica (16.07.2019)
ultima modifica
16/07/2019 09:51
Dimensione immagine: 48.1 KB |
