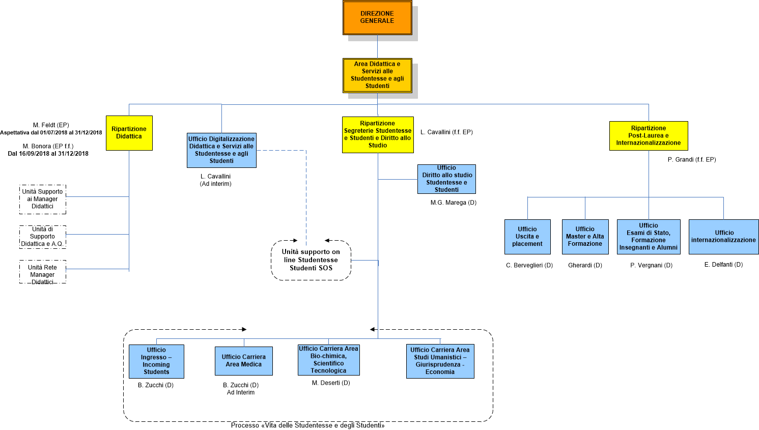
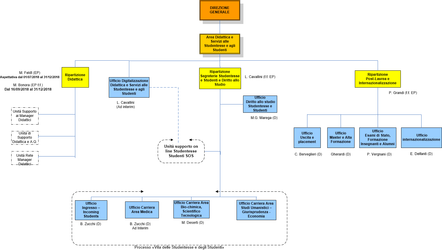
Area Didattica (16.03.2018)
ultima modifica
21/03/2018 09:20
Dimensione immagine: 45.0 KB |
