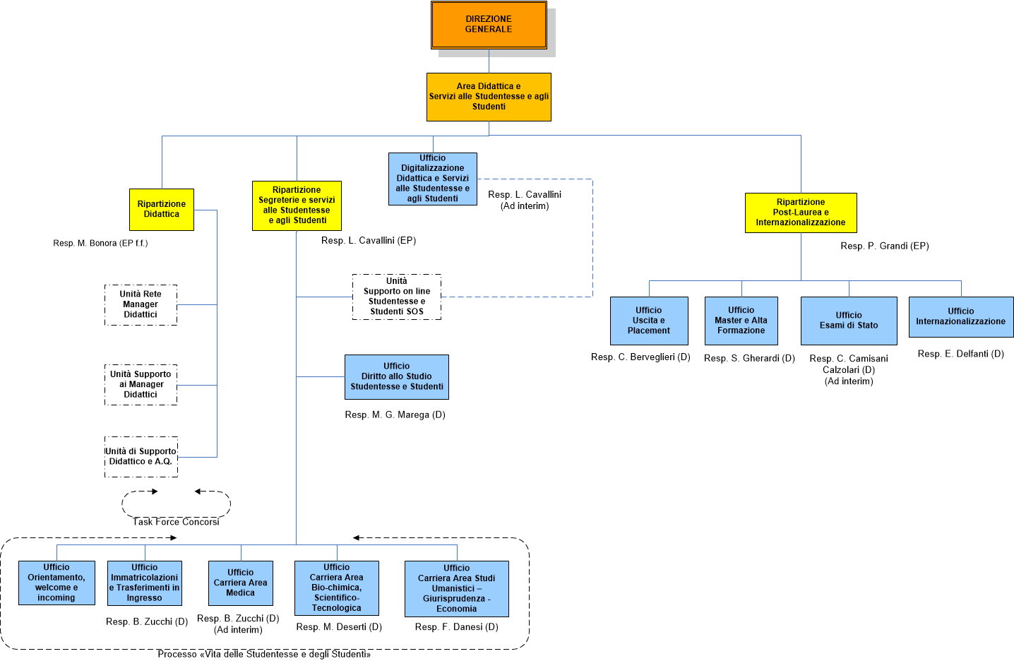
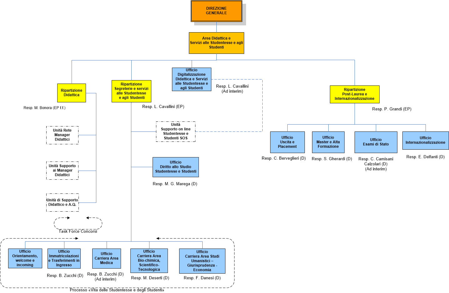
Area Didattica (10.06.2019)
ultima modifica
10/06/2019 11:01
Dimensione immagine: 47.9 KB |
