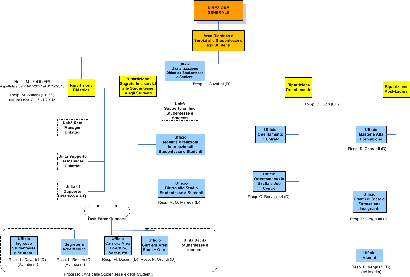
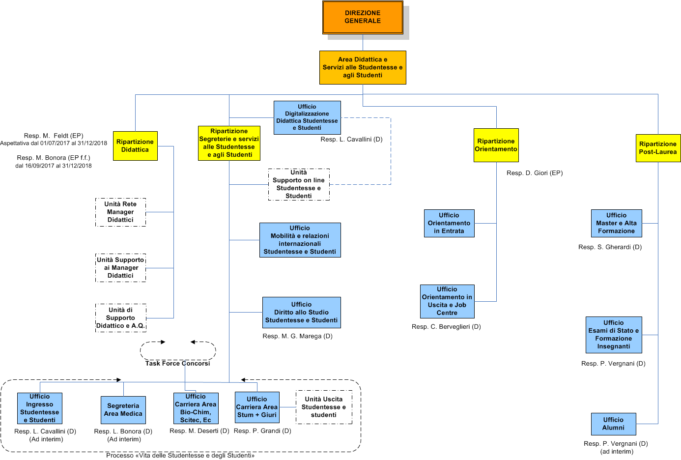
Area Didattica
ultima modifica
18/09/2017 11:23
Dimensione immagine: 54.3 KB |
