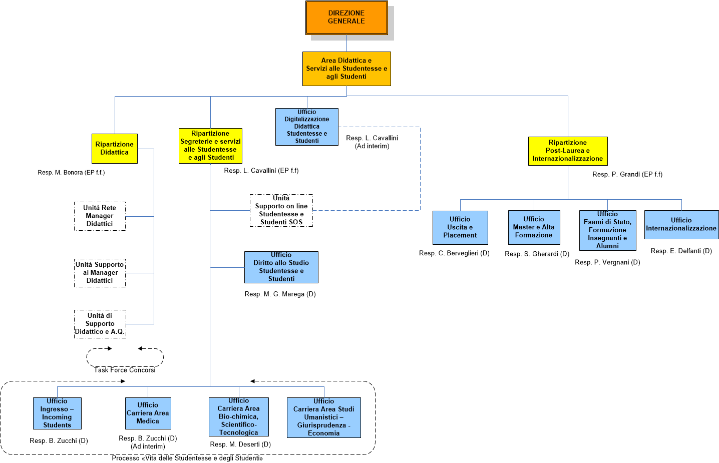
Area Didattica (01.11.2018)
ultima modifica
06/11/2018 09:59
Dimensione immagine: 47.6 KB |
