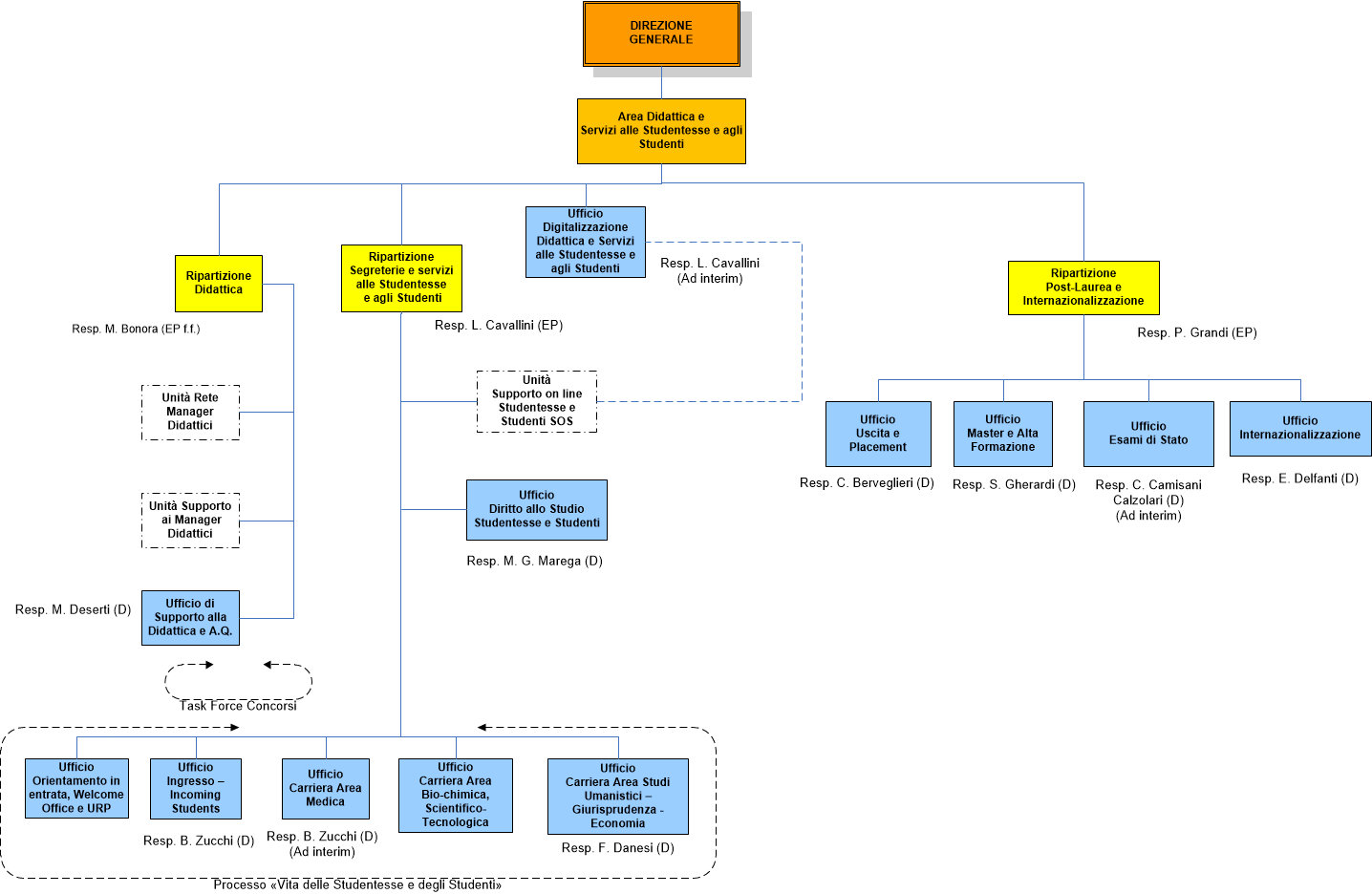
Area Didattica (01.08.2019)
ultima modifica
05/08/2019 12:08
Dimensione immagine: 48.4 KB |
