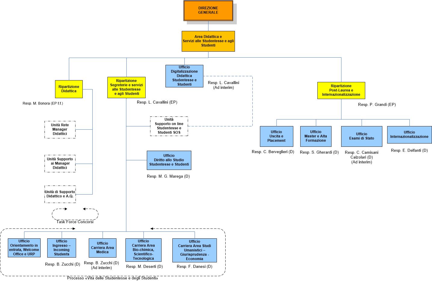
Area Didattica (01.04.2019)
ultima modifica
01/04/2019 08:48
Area Didattica.gif
—
GIF image,
47 kB (48698 bytes)
