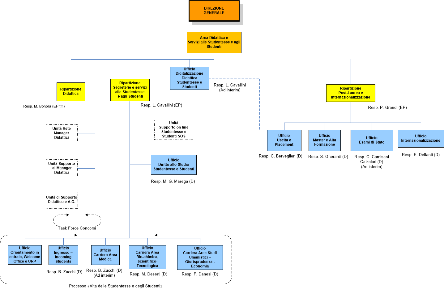
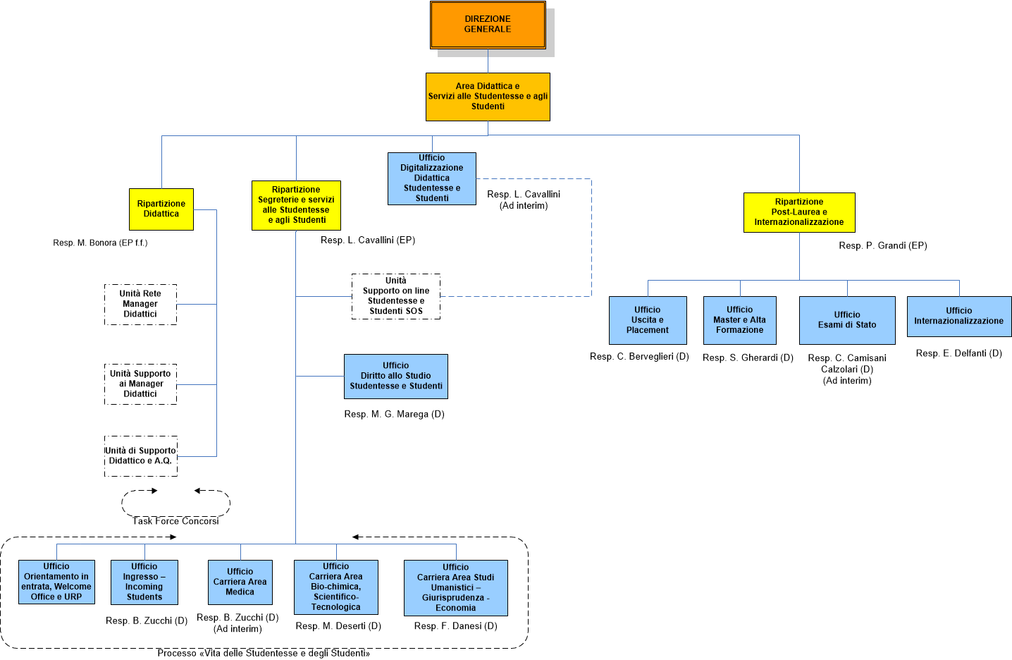
Area Didattica (01.04.2019)
ultima modifica
01/04/2019 09:31
Dimensione immagine: 47.6 KB |
